|
|||
| 学校法人 21世紀アカデメイア(学長:田坂広志、本部:東京都千代田区)のキャンパスの一つで、鉄道、エアライン、ホテル、ブライダルなどのホスピタリティ分野を学ぶ「東京ホスピタリティ・アカデミー」(校長:千葉敦、本部:東京都新宿区)は、エアライン分野を学び、将来航空業界で働くことを目指す学生(キャビンアテンダント、グランドスタッフ、グランドハンドリングなど)を対象に、「2025年の航空業界」に関するアンケート調査を実施しました。 | |||
|
本調査では、キャビンアテンダント、航空スタッフを目指す学生が「本当に印象に残った航空業界のニュース」や、「2025年の航空業界を象徴する漢字」を選出しています。 |
|||
| 「旅行好き」という消費者視点ではなく、「航空業界で働くこと」を目指す若者たちの意識や価値観を可視化した調査となっています。 | |||
| 【本件のポイント】 | |||
| 1.「今年の漢字」や「印象に残った航空業界ニュースランキング」の結果から、航空業界志望者たちが、コロナ禍からの回復を実感していることがわかる結果となりました | |||
| 2.JALが導入した「客室乗務員・空港スタッフがスニーカー着用を選択できる制度」が、印象に残ったニュース第2位にランクイン。立ち仕事による身体的負担の軽減や、働きやすい環境づくりとして、航空業界志望者が「当事者視点」で強い関心を持っていることがわかりました | |||
| 3.航空会社を単なる移動手段の提供者ではなく、地域創生や環境課題に取り組む社会的存在として捉えている傾向が見られました | |||
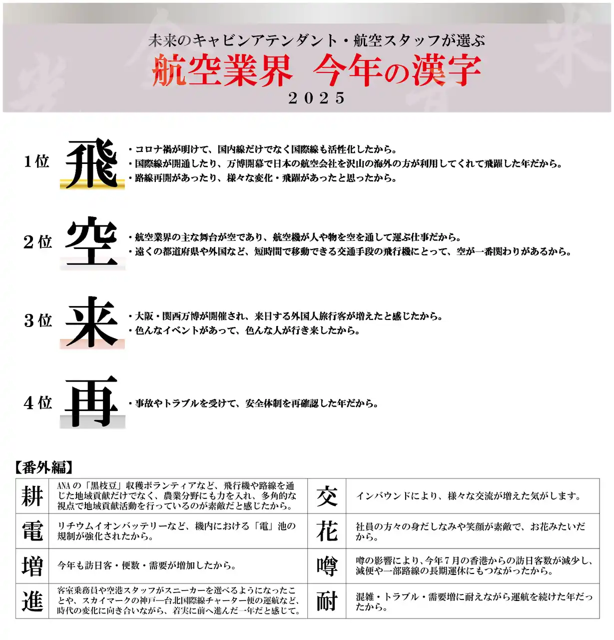
| 1.航空業界の「今年の漢字」は? | |||
|
|||
| 2.2025年の航空業界で印象に残ったニュースは? | |||
|
|||
| 2-1.コロナ禍からの回復を実感 | |||
| 1位「大阪・関西万博」、6位「スカイマーク 国際チャーター便再開」に加え、「訪日外国人観光客の大幅増加」、「ジェットスター 国際線運航」、「羽田空港の利用者増加」などのニュースが挙がりました。これらの結果から、航空業界がコロナ禍を経て回復基調にあると、航空スタッフを目指す学生たちが実感していることがわかります。 | |||
| 一方で、5位「中国の渡航自粛要請による減便」、9位「Air Japan運航休止を発表」のほか、「”大地震の噂”で、香港との国際便が相次ぎ運休」、「チェジュ航空事故」など、国際情勢による減便、運航停止、事故・トラブルといったニュースも多く挙げられました。 | |||
| これらの結果は、回復を楽観的に捉えるのではなく、航空業界が外部環境の影響を受けやすい産業であることを理解していることを示し、航空業界を「社会情勢と密接に連動する仕事」として捉えている姿勢がうかがえます。 | |||
| 2-2.航空会社の社会貢献にも関心 | |||
| 9位の「ANA ふるさと JET(地域創生をPRする特別デザイン機)」をはじめ、「訪日観光客の回復により、地方空港や地方路線が再評価されている点」や、「ANAの持続可能な航空燃料(SAF)に関するプロジェクト」、「黒枝豆の収穫や出荷を手伝う地域貢献ボランティア」など、航空会社の地方創生や環境配慮の取り組みを挙げる学生も見られました。 | |||
| これらの結果から、航空業界を目指す学生たちは、航空会社を単なる移動手段の提供者としてではなく、地域経済の活性化や環境問題などの社会的責任を担うべき存在として注視している傾向がみられます。 | |||
|
【調査概要】 ・調査期間:2025年12月10日~17日 ・調査機関:学校法人 21世紀アカデメイア ・調査対象:専門学校に通い、航空業界を目指す学生 ・有効回答数:48名 ・調査方法:インターネット調査 |
|||
| 3.東京ホスピタリティ・アカデミーについて | |||
| 就職率100%を誇る「東京ホスピタリティ・アカデミー」は、1967年開校、55年以上の歴史を持ち、3万3千人以上の卒業生を観光サービス業界へ送り出してきました。ブライダル、ホテル、旅行、航空、鉄道など幅広い分野を網羅し、100種以上の選択科目で学びを自由にカスタマイズ可能。リアルな実習施設と業界経験豊富な講師陣の指導により、即戦力となる人材を東京から世界へと育成しています。 | |||
|
|||
|
|||
|
|||
| 第4次産業革命が急速に進展し、ロボティクスや人工知能(AI)が社会に広がっていく時代には、人材に求めら | |||
| れる条件が根本から変わっていきます。その結果、ただ大学で「知識」を学んだだけの人材は、生き残れません。また、ただ専門学校で「技能」を身につけただけの人材は、活躍できません。 | |||
| これからの時代、職場や企業、業界や社会において優れたリーダーシップを発揮して活躍する人材は 、人間だけが発揮できる高度な能力である「5つのプロフェッショナル力」を身につけた人材であり、この人材を、21世紀アカデメイアでは「ファイブ・スター・プロフェッショナル」(Five Stars Professional)と名付け、その育成のための独自の実践体験的なカリキュラム、「セブン・ステップ・カリキュラム」を開発し、すべての学生に提供しています。 | |||
|
|||
|
|||
学校法人 21世紀アカデメイア(学長:田坂広志、本部:東京都千代田区)のキャンパスの一つで、鉄道、エアライン、ホテル、ブライダルなどのホスピタリティ分野を学ぶ「東京ホスピタリティ・アカデミー」(校長:千葉敦、本部:東京都新宿区)は、エアライン分野を学び、将来航空業界で働くことを目指す学生(キャビンアテンダント、グランドスタッフ、グランドハンドリングなど)を対象に、「2025年の航空業界」に関するアンケート調査を実施しました。
本調査では、キャビンアテンダント、航空スタッフを目指す学生が「本当に印象に残った航空業界のニュース」や、「2025年の航空業界を象徴する漢字」を選出しています。
「旅行好き」という消費者視点ではなく、「航空業界で働くこと」を目指す若者たちの意識や価値観を可視化した調査となっています。
2.JALが導入した「客室乗務員・空港スタッフがスニーカー着用を選択できる制度」が、印象に残ったニュース第2位にランクイン。立ち仕事による身体的負担の軽減や、働きやすい環境づくりとして、航空業界志望者が「当事者視点」で強い関心を持っていることがわかりました