| 株式会社ニチイホールディングス(本社:東京都千代田区、代表取締役社長 社長執行役員:中川 創太、以下当社)は、2026年4月1日付で、当社および、全国で医療・介護・保育サービスなどを展開する株式会社ニチイ学館の従業員を対象とした定年制度ならびに定年後再雇用制度を改定しました。 | |||
| 本改定は、当社グループが掲げるビジョン「お客様・地域社会からダントツに愛され、尊敬されるニチイグループに成る」の実現に向け、ニチイの普遍の強みである「人財」がさらに輝き、その価値発揮を通じて、お客様・地域社会への提供価値を一層高めていくための取り組みです。 | |||
| ■改定の背景 | |||
| 日本では高齢化の進行により、65歳以上の人口割合は約29%に達し、深刻な労働力不足に直面しています。2025年4月には、65歳までの雇用確保が完全義務化され、70歳までの就業機会確保も努力義務となるなど、就労環境の整備が求められています。 | |||
| ニチイ学館は、医療・介護・保育など、「人」が価値の源泉となる事業を展開し、地域に根差したサービスを通じて社会インフラを支えています。各事業の現場では、専門性や経験を有するミドル・シニア人材が、サービス品質を支える中核として多く活躍しており、その存在はお客様からの信頼にも直結しています。 | |||
| また、現場からは以前より「もっと長く働きたい」「優秀な人材を手放したくない」という声が多数届いており、サービス品質の維持・向上や次世代人材の育成の観点からも、能力の高いシニア世代が安心して力を発揮できる環境づくりが求められていました。 | |||
| こうした社会背景および事業特性を踏まえ、定年制度および定年後再雇用制度の改定を行うこととしました。 | |||
| ■改定のポイント | |||
| 今回の制度改定では、年齢にとらわれず、意欲と能力のある人材が長く活躍できる環境づくりに向けて、主に以下の点を見直しました。 | |||
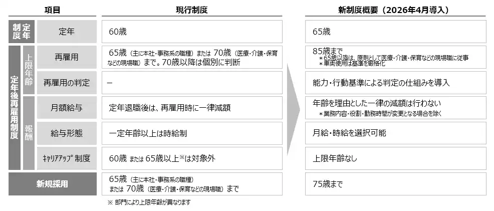
| ・定年年齢を60歳から65歳へ引き上げ | |||
| ・75歳まで新規採用を可能とし、多様な人材の活躍機会を創出 | |||
| ・最長85歳までの再雇用期間延長が可能 | |||
| ・年齢による一律の給与減額を廃止し、働き方が変わらない場合は給与水準を維持 | |||
| ・キャリアアップ制度の年齢上限を撤廃し、すべての従業員がキャリア形成に挑戦できる環境を提供 | |||
| ※定年退職日は、65歳の誕生日を迎える年度末(3月31日) | |||
| ※再雇用時は、能力・行動基準による判定を実施 | |||
| ■現行制度との比較 | |||
|
|||
| 当社では、今回の制度改定を通じて、年齢に関わらず長く活躍できる環境を整備し、多様な世代が支え合う組織づくりを推進してまいります。 | |||
| 今後も、社員一人ひとりがいきいきと働き続けられる環境整備と社員満足の向上に取り組むことで、サービス品質の向上と地域社会への価値提供の強化を図り、「お客様・地域社会からダントツに愛され、尊敬されるニチイグループ」の実現を目指してまいります。 | |||
| 【会社概要】 | |||
| ■株式会社ニチイホールディングス | |||
| 代表者:代表取締役社長 社長執行役員 中川 創太 | |||
| 所在地:東京都千代田区神田駿河台 4-6 御茶ノ水ソラシティ | |||
| 設立年月:2021年4月 | |||
| 事業内容:介護・医療・保育サービスなどを全国で提供する株式会社ニチイ学館を中核としたニチイグループの経営管理など | |||
| URL:https://www.nichiigakkan.co.jp/ | |||
| ■株式会社ニチイ学館 | |||
| 代表者:代表取締役社長 社長執行役員 中川 創太 | |||
| 所在地:東京都千代田区神田駿河台 4-6 御茶ノ水ソラシティ | |||
| 創業年月:1968 年 12 月 | |||
| 設立年月:1973 年 8 月 | |||
| 事業内容:医療関連事業・介護事業・保育事業・ヘルスケア事業 | |||
| URL:https://www.nichiigakkan.co.jp/ |
【株式会社ニチイ学館】 定年制度・定年後再雇用制度の改定により、最長85歳まで活躍可能に年齢に関わらず長く働き続けられる環境づくりを推進
株式会社ニチイ学館 | 2026年4月14日 14:02
📈 本日の注目トレンド(24時間)
- 【設立5周年】なぜPolimillは「目先の利益」を捨てたのか--次世…
- 【株式会社菩提樹】 30機能をLINE一つに凝縮。寺院DXプラットフォ…
- 【株式会社ポケットペア】 『パルワールド』×『Enshrouded~霧…
- メキシコ発人気キャラクターDr.Simiが渋谷に初上陸!POPUPスト…
- 「ほっともっと」大根おろしや別添のわさびでさっぱりと楽しめる!『おろし…
- 【株式会社コーセー(コンシューマーブランド事業部)】 太陽とたたかう大…
- 池田エライザさんが芯のある美しさを表現!「チャコット コンプレクション…
- 【独立行政法人国立高等専門学校機構】 【米子高専】パナソニックグループ…
- 【ハイアット ホテルズ アンド リゾーツ】 ワールド オブ ハイアット…
- 話題の漫画がまとめて読めるサイト「キミコミ」で、前代未聞のマジカル★ミ…
📊 今週のランキング記事
- 【設立5周年】なぜPolimillは「目先の利益」を捨てたのか--次世…
- CANDY TUNE 3rdシングルCD『HAPPY BOUNCE B…
- ついにMac対応!ネット購入履歴の集計を、OSの壁から解放購入履歴を一…
- 株式会社Helical Fusionのヘリックス計画にコアパートナーと…
- 【プエオ株式会社】 採用工程における応募~選考をAIで自動化し、人事担…
- 学生デザインが全国掲出ポスターに——AAC2026募集告知ポスター決定…
- 激越型うつ病からの「再生」を、アート展示という「形で残したい。」
- 【株式会社菩提樹】 30機能をLINE一つに凝縮。寺院DXプラットフォ…
- 【アディダス ジャパン株式会社】 今春リニューアルオープンする国内最大…
- 《27卒》IT業界ジャンル別順位発表。ソフトウェアはSky、通信系はN…